Download

Original Article

Tanshinone IIA suppresses endoplasmic reticulum stress-induced apoptosis of high glucose-conditioned vascular endothelial cells by regulating microRNA-133/RAC-1 pathway

Lele Yang1, Xiaofen Wu1, Xiaoling Song2, Decheng Pan2*

1Department of Pharmacy, The Second Affiliated Hospital and Yuying Children’s Hospital of Wenzhou Medical University, Wenzhou Medical University, Wenzhou, Zhejiang Province, China;

2Department of Pharmacy, The First Affiliated Hospital of Nanchang University, Nanchang, Jiangxi Province, China

Abstract

Cellular stress caused by abnormal accumulation of unfolded or misfolded proteins in the endoplasmic reticulum (ER) is becoming a possible driver of cardiovascular diseases. The primary aim of our study was to explore Tanshinone IIA (Tan IIA)-induced protection against ER-induced apoptosis of human umbilical vein endothelial cells (HUVECs). HUVECs were treated with high glucose (HG), administrated with Tan IIA (2.5, 5, and 10 μM), and transfected with microRNA-133 (miR-133) mimic or inhibitor. Then cell viability was evaluated by MTT assay, the release of lactate dehydrogenase (LDH) was measured by detection kit, and ER stress was analyzed by Western blot measurement of ER stress-related indicators. Cell apoptosis was observed through flow cytometry and Western blot analysis of apoptosis-related markers. miR-133 and RAC-1 expressions in HUVECs were assessed. For HUVECs, HG inhibited cellular survival, promoted the release of LDH, apoptosis and ER stress, down-regulated miR-133, and up-regulated RAC-1. We demonstrated that Tan IIA reverted the damage of HG to HUVECs in a concentration-dependent manner. miR-133 could negatively regulate RAC-1 expression, and Tan IIA inhibited RAC-1 expression by elevating miR-133, thereby reducing the damage of HG to HUVECs. Tan IIA regulates miR-133–RAC-1 axis to reduce the apoptosis caused by ER stress in HG-induced HUVECs, which could provide new insights for treating cardiovascular diseases.

Key words: tanshinone IIA, microRNA-133, RAC-1, endoplasmic reticulum stress, apoptosis, human umbilical vein endothelial cells

*Corresponding Author: Decheng Pan, Department of Pharmacy, The First Affiliated Hospital of Nanchang University, No. 17 Yongwaizheng Street, Nanchang City, Jiangxi Province 330006, China. Email: [email protected]

Received: 15 October 2021; Accepted: 16 November 2021; Published: 1 April 2022

DOI: 10.15586/qas.v14i2.994

© 2022 Codon Publications

This is an Open Access article distributed under the terms of the Creative Commons Attribution-NonCommercial-ShareAlike 4.0 International (CC BY-NC-SA 4.0). License (http://creativecommons.org/licenses/by-nc-sa/4.0/)

Introduction

Genetic and environmental damages hinder the cell’s ability to fold correctly and post-translationally modify the secreted and transmembrane proteins in the endoplasmic reticulum (ER), leading to the accumulation of misfolded proteins, called ER stress (Oakes & Papa, 2015). The activation of the unfolded protein response is a steady-state signal network that coordinates the recovery of ER function. Failure to adapt to ER stress can lead to cell apoptosis (Hetz, 2012). Apoptosis is a form of cell death through which the body maintains homeostasis of the internal environment (Hu et al., 2018). Diabetes or high glucose (HG) in circulation triggers a series of intracellular responses such as endothelial dysfunction and apoptosis. One such response is HG-induced ER stress in the endothelium (Dong et al., 2017). HG induces endothelial injury in vasculature, leading to tissue injury in diabetic condition (Yasuda et al., 2019). Endothelial dysfunction and senescence are closely related to cardiovascular disease; therefore, an in-depth understanding of the apoptotic mechanism of human umbilical vein endothelial cells (HUVECs) may be the mainstay for developing cardiovascular disease treatment strategies.

Tanshinone, a fat-soluble phenanthrenequinone compound with antibacterial effect, is extracted from Salvia miltiorrhiza Bunge. From tanshinone, 10 tanshinone monomers, including tanshinone I, tanshinone IIA (Tan IIA, Phenanthro [1, 2-b]furan-10, 11-dione, 6,7,8,9-tetrahydro-1, 6,6-trimethyl), tanshinoneIIB, cryptotanshinone, isocryptotanshinone, etc. could be obtained. Concerning Tan IIA-mediated regulation of ER stress, He et al. (2000) explored that ER stress-induced neuronal apoptosis could be attenuated by Tan IIA, thereby preventing cognitive decline. According to Feng et al. (2016), Tan IIA has cardioprotective effects on reducing ER stress-induced apoptosis of cardiomyocytes through microRNA-133 (miR-133) up-regulation. Studies have demonstrated that apoptosis of HUVECs induced by various insults could be attenuated by Tan IIA (Chan et al., 2012) and Tan IIA sodium sulfonate (Cheng et al., 2017). In addition, it has been recorded that dihydrotanshinone could preserve blood-retinal barrier integrity (Fresta et al., 2020). However, the regulatory role of ER stress-induced apoptosis of HUVECs was hardly explored. Human antigen R (HuR)–mRNA disruptors have been suggested to counteract high glucose damage in retinal endothelial cells (Platania et al., 2020), and miRNAs are linked to specific pathologies such as diabetes (Platania et al., 2020). Previous investigations have confirmed the Tan IIA-induced modification of miR-133 (Song et al., 2017; Zhang et al., 2012). Therefore, we selected miR-133 and its target RAC-1 (a targeting relation was predicted between miR-133 and RAC-1 on the bioinformatics website) as the downstream actors in Tan IIA regulating apoptosis of HUVECs. miR-133 has been defined as a diagnostic and/or prognostic marker that spans different stages of progression of cardiovascular disease (Navickas et al., 2016). A report has formerly indicated that miR-133 could restrain angiogenesis properties of HUVECs (Soufi-Zomorrod et al., 2016). RAC-1’s, an important regulator of cytoskeletal dynamics, lack of macrophages can prevent atherosclerosis (Payapilly & Malliri, 2018). It has been illustrated that reduction of RAC-1 could restrain ER stress (Li et al., 2010), and activation of RAC-1 may be related to endothelial dysfunction (Chelvanambi et al., 2019). In the present research, we particularly investigated HUVECs-specific protection of Tan IIA to prevent ER stress-induced apoptosis through the regulation of miR-133–RAC-1 axis.

Methods and Materials

Cell culture

Human umbilical vein endothelial cells (Cell Bank of the Chinese Academy of Sciences, Shanghai, China) were cultured in Dulbecco’s modified Eagle’s medium/F12 (Gibco, CA, USA) and 10% fetal bovine serum (FBS; Hyclone, UT, USA). For stimulation of HG, cells were treated with 33-mM D-glucose (Sigma, MO, USA) for 48 h (Zhang et al., 2018). For Tan IIA treatment, cells were treated with different concentrations of Tan IIA (2.5, 5, 10 20, 40, and 80 μM; Sigma) for 48 h (Zhao et al., 2021; Zhou et al., 2020).

RNA interference

miR-133 mimic and inhibitor and their corresponding negative controls (RiboBio, Guangzhou, China) were transfected into HUVECs using Lipofectamine 2000 (Invitrogen, CA, USA). Follow-up tests were conducted 48 h after transfection.

3-(4,5-dimethylthiazol-2-yl)-2,5-diphenyltetrazolium bromide (MTT) assay and lactate dehydrogenase (LDH) detection

Human umbilical vein endothelial cells (1 × 104) were seeded into 96-well plates and cultured for 48 h. Then, MTT solution (5 mg/mL; Amresco, OH, USA) was added to HUVECs, and crystals were dissolved in 100-μL dimethyl sulfoxide after 4 h. The absorbance at 490 nm was read on a microplate reader (Thermo Fisher Scientific, MA, USA). The release amount of LDH in the supernatant was detected by LDH cytotoxicity assay kit (Beyotime, Shanghai, China).

Flow cytometry

The apoptosis rate of HUVECs was measured using annexin V-fluorescein isothiocyanate (FITC)/propidium iodide (PI) (BD Biosciences, CA, USA). HUVECs were collected after trypsinization and washed with cold phosphate-buffered saline (PBS) solution. Next, HUVECs were suspended in 1 mL of 1X binding buffer, centrifuged at 300 × g for 10 min. Subsequently, the pellets were resuspended in 1 mL of 1 × binding buffer to adjust cell density to 1 × 106 cells/mL. Then, 100 μL of cell suspension was incubated with 5 μL of Annexin V-FITC for 10 min and 5 μL of PI for 5 min. The staining was identified on an ACEA NovoCyte flow cytometer (ACEA Biosciences, San Diego, CA) at 490 nm.

Reverse transcription and real-time polymerase chain reaction (RT-PCR)

The total RNA of HUVECs was separated with Trizol reagent and its concentration was determined. PrimeScript™ II 1st Strand cDNA synthesis kit (Takara, Tokyo, Japan) was utilized to reverse-transcribe RNA into cDNA. Quantitative RT-PCR was performed using SYBR® Premix Ex Taq™ II (Takara, Tokyo, Japan). All-in One™ miRNA quantitative PCR (qPCR) detection kit (GeneCopoeia, Guangzhou, China) was used to detect miR-133. β-actin was used as an endogenous control for RAC-1, while U6 for miR-133. Data evaluation was performed using 2-ΔΔCt. The primer sequences used are presented in Table 1.

Table 1. Primes used for RT-qPCR.

Gene Primers (5’–3’)
miR-133 Forward: 5’-CAGGTTGGTCCCCTTCAA-3’
ID: 442890 Reverse: 5’-TCAACTGGTGTCGTGGAGTC-3’
U6 Forward: 5’-CTCGCTTCGGCAGCACA-3’
ID: 26827 Reverse: 5’-AACGCTTCACGAATTTGCGT-3’
RAC-1 Forward: 5’-TCCGCAAACAGATGTGTTCTTA-3’
ID: 5879 Reverse: 5’-CGCACCTCAGGATACCACTTT-3’
β-actin Forward: 5’-CCCTGGAGAAGAGCTACGAG-3’
ID: 728378 Reverse: 5’-CGTACAGGTCTTTGCGGATG-3’

miR-133: microRNA-133.

Western blot assay

Total protein of HUVECs was amassed using radioimmunoprecipitation (RIP) assay buffer, followed by protein quantification using BCA protein assay kit (Beyotime). Protein sample (25 µg) was isolated from HUVECs and treated with 10% sodium dodecyl sulfate polyacrylamide gel electrophoresis. The separated proteins were transferred to a polyvinylidene fluoride membrane (Millipore, MA, USA), blocked with 5% skim milk in tris-buffered saline with Tween 20 for 1 h, followed by incubation with primary antibodies (Abcam, MA, USA), including anti-RAC-1 (1:1,000, ab155938), anti-Cleaved caspase-3 (1:500, ab2302), anti-BAX (1:1,000, ab32503), anti-BCL-2 (1:1,000, ab32124), anti-GRP-78 (1 µg/mL, ab21685), anti-XBP-1 (1 µg/mL, ab37152), anti-ATF-6 (1:1,000, ab227830), anti-ATF-4 (1:1,000, ab184909), anti-C/EBP homologous protein (CHOP) (5 µg/mL, ab11419), and anti-β-actin (1 µg/mL, ab8226). Protein bands were incubated with horseradish peroxidase-conjugated secondary antibody (1:1,000; CST, MA, USA) and visualized using an enhanced chemiluminescence reagent (EMD Millipore). After X-ray exposure, optical density analysis was performed using the ImageJ (NIH Image) software (Zhou et al., 2020).

Dual luciferase reporter gene test

The potential binding relationship between miR-133 and RAC-1 was predicted through Starbase (http://starbase.sysu.edu.cn). The 3'UTR sequence of RAC-1 containing the miR-133 wild-type or mutant binding site was integrated into the pmirGLO vector (Promega, WI, USA) to form wt-RAC-1 or mut-RAC-1. Then, miR-133 or mimic NC was transfected into HUVECs with lipofectamine 2000 (Invitrogen). A luciferase reporter kit (Promega) was employed to check luciferase activity.

Statistical analysis

SPSS 22.0 software was used to process all experimental data. Measurement data were expressed in the form of mean ± standard deviation. One-Way analysis of variance (ANOVA) was conducted for comparing multi-set data, and Tukey’s multiple comparisons test for pair-wise comparison. P < 0.05 indicated that the difference was statistically significant.

Results

Tan IIA improves the survival of HG-suffered HUVECs

Tan IIA has a protective effect on endothelial cells and can protect endothelial tissues from damage (Feng et al., 2021; He et al., 2021). The effects of different concentrations of Tan IIA (0, 2.5, 5, 10, 20, 40, and 80 μM) on HUVECs were studied. The results established that Tan IIA in the range of 0–10 μM had less impact on cell survival rate and cytotoxicity. However, with Tan IIA in the range of 20–80 μM, HUVECs survival rate decreased and LDH release increased in a concentration-dependent manner (Figure 1A and B). Tan IIA in the range of 0–10 μM was selected for follow-up tests. For investigating the role of Tan IIA in HG-induced endothelial injury, HUVECs receiving 33-mM D-glucose were treated with different concentrations of Tan IIA (2.5, 5, and 10 μM). Afterwards, the viability was analyzed by MTT test and the release of LDH was examined. The outcomes demonstrated that although HG treatment decreased the viability and increased the release of LDH in HUVECs, Tan IIA could facilitate cell survival and attenuate LDH production in a concentration-dependent manner (Figure 1C and D). Precisely, Tan IIA can improve the damage of HUVECs induced by HG by promoting cell survival and inhibiting the release of LDH.

Figure 1. Tan IIA improves the survival of HG-suffered HUVECs. A: MTT measured cell survival rate. B: LDH detection kit measured the level of LDH. C: Viability of HUVECs measured by MTT assay. D: LDH in HUVECs. Repetition = 3. **P< 0.01 vs. the control group, &P< 0.05, &&P< 0.01 vs. the HG group. The data were expressed as mean ± standard deviation. Comparisons among multiple groups must be performed by one-way ANOVA, followed by Tukey’s multiple comparisons test.

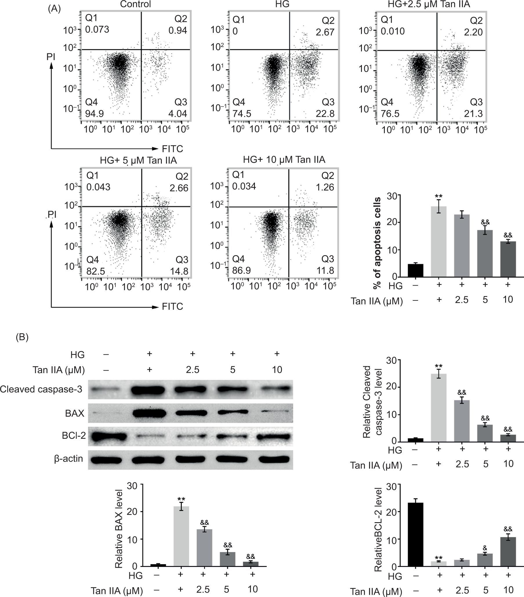
Tan IIA inhibits apoptosis of HG-suffered HUVECs

For verifying the effect of Tan IIA on endothelial cell apoptosis, flow cytometry was allowed to detect apoptosis whereas Western blot test was used to measure protein expression of apoptosis-related proteins: Cleaved caspase-3, BAX, and BCL-2. It was observed that under HG treatment, apoptosis was increased, Cleaved caspase-3 and BAX protein expressions were induced, and that of BCL-2 was reduced. After HUVECs were treated with Tan IIA, a relief was observed in apoptosis and protein expressions of Cleaved caspase-3, BAX, and BCL-2 in a concentration-dependent manner (Figure 2A and B). Our results demonstrated that Tan IIA could inhibit the apoptosis of HUVECs.

Figure 2. Tan IIA inhibits apoptosis of HG-suffered HUVECs. A: Apoptosis of HUVECs analyzed by flow cytometry. B: Protein expression of Cleaved caspase-3, BAX, and BCL-2 in HUVECs analyzed by Western blot. Repetition = 3. **P < 0.01 vs. the control group, &P < 0.05, &&P < 0.01 vs. the HG group. The data were expressed as mean ± standard deviation. Comparisons among multiple groups must be performed by one-way ANOVA, followed by Tukey’s multiple comparisons test.

Tan IIA alleviates HG-induced ER stress in HUVECs

Tan IIA can improve cardiomyocyte apoptosis induced by ER stress (Feng et al., 2016), and inhibit palmitate-induced apoptosis of HepG2 cells through reducing ER stress (Wang et al., 2020). In order to verify whether Tan IIA can inhibit ER stress, protein levels of ER stress-related markers in HUVECs were tested by Western blot assay. The findings demonstrated that GRP-78, XBP-1, ATF-6, ATF-4, and CHOP protein expressions increased under the stimulation of HG, which could be suppressed when Tan IIA was administrated in a concentration-dependent manner (Figure 3). Collectively, Tan IIA could inhibit the ER stress of HUVECs.

Figure 3. Tan IIA alleviates HG-induced ER stress in HUVECs. Protein expression of GRP-78, XBP-1, ATF-6, ATF-4, and CHOP in HUVECs analyzed by Western blot test. Repetition = 3. **P< 0.01 vs. the control group, &&P< 0.01 vs. the HG group. The data were expressed as mean ± standard deviation. Comparisons among multiple groups must be performed by one-way ANOVA, followed by Tukey’s multiple comparisons test.

Tan IIA elevates miR-133 and reduces RAC-1 levels

Tan IIA improves the apoptosis of cardiomyocytes by up-regulating miR-133 (Song et al., 2017). miR-133 plays an important role in regulating the cardiovascular system (Dong et al., 2010). Studies have also established that in HG-induced vascular endothelial cells, RAC-1 expression is increased, and inhibition of RAC-1 can alleviate vascular endothelial damage and ER stress (Li et al., 2010, 2017; Vecchione et al., 2006). Therefore, to further study the molecular mechanism of Tan IIA regulating HUVECs, miR-133 and RAC-1 expressions were analyzed. The results exhibited that miR-133 expression was reduced, while RAC-1 mRNA and protein expression was increased in HUVECs after HG treatment. The alternations of miR-133 and RAC-1 expressions in HG-treated HUVECs were reversed by Tan IIA in a concentration-dependent manner (Figure 4AC). Briefly, Tan IIA regulates miR-133 and RAC-1 expressions.

Figure 4. Tan IIA elevates miR-133 and reduces RAC-1 levels. A and B: miR-133 and RAC-1 expression in HUVECs tested by RT-PCR. C: RAC-1 expression in HUVECs tested by Western blot test. Repetition = 3. **P< 0.01 vs. the control group. &P< 0.05, &&P< 0.01 vs. the HG group. The data were expressed as mean ± standard deviation. Comparisons among multiple groups must be performed by one-way ANOVA, followed by Tukey’s multiple comparisons test.

Tan IIA inhibits RAC-1 through miR-133

In order to prove whether miR-133 can regulate RAC-1, Starbase was applied to predict the targeting site between miR-133 and RAC-1 (Figure 5A). Through the dual-luciferase report experiment, it was found that miR-133 inhibited the luciferase activity of wild-type RAC-1 (3’-UTR-WT) instead of mutant RAC-1 (3’-UTR-MUT) in HUVECs (Figure 5B). Moreover, RT-PCR and Western blot detection measured that miR-133 up-regulation decreased RAC-1 expression, while miR-133 down-regulation had an opposite effect on RAC-1 expression in HUVECs (Figure 5CE).

Figure 5. Tan IIA inhibits RAC-1 through miR-133. A: The binding site of miR-133 and RAC-1 on Starbase. B: The binding of miR-133 and RAC-1 tested by dual luciferase reporter assay. C and D: miR-133 and RAC-1 expressions in HUVECs tested by RT-PCR. E and F: RAC-1 expression in HUVECs tested by Western blot test. Repetition = 3. **P< 0.01 vs. the NC mimic or the control group, &&P< 0.01 vs. the NC inhibitor or HG group, ##P< 0.01 vs. the HG group + 10-μM Tan IIA group. The data were expressed as mean ± standard deviation. Comparisons among multiple groups must be performed by one-way ANOVA, followed by Tukey’s multiple comparisons test.

For HUVECs treated with HG and Tan IIA (10 μM), Western blot analysis tested that transfection with miR-133 inhibitor elevated RAC-1 expression (Figure 5F). Overall, miR-133 regulates RAC-1 expression, and Tan IIA induces miR-133 expression to inhibit RAC-1.

Discussion

In the progression of ER stress-induced apoptosis of HUVECs, our research sought to discover whether Tan IIA could regulate HG-induced survival of HUVECs, and ultimately validated that with increased concentration, the protective efficacy of Tan IIA was effective for HUVECs under HG conditions.

First, we determined that Tan IIA improved the survival of HG-suffered HUVECs by increasing viability and reducing the release of LDH in a dose-dependent manner. Another experimental observation was that Tan IIA had an anti-apoptotic effect on HG-treated HUVECs by suppressing the protein levels of Cleaved caspase-3 and BAX and increasing that of BCL-2. In accordant with our experimental findings, Li Y et al. have once observed that Tan IIA could suppress LDH release and ER stress, so as to reduce mycobacterium tuberculosis-induced pyroptosis of macrophages (Li Y et al., 2022; Yuan et al., 2021). It has been reported that in the presence of Tan IIA, the production of LDH is reduced, and the mitochondrial apoptotic pathway is blocked, thereby protecting cultured human keratinocyte (HaCaT) cells from oxidative injury (Xie et al., 2019). After treatment with Tan IIA, a remarkable decrease is examined in the serum levels of LDH, and in the cardiomyocyte damage and apoptosis of mice with myocardial ischemia reperfusion injury (Li et al, 2016). In a mouse-based model of hepatic injury, Wang et al. (2016) have examined that LDH release in serum could be reduced after administration of Tan IIA at a concentration of 30 mg/kg (Wang et al., 2016). For mice with myocardial injury, injection of Tan IIA blocks myocardial apoptosis whereas for H9C2 cells, incubation with Tan IIA abrogates ethanol-induced cardiomyocyte apoptosis (Deng et al., 2021). Furthermore, the data presented in a current publication have elaborated that Tan IIA treatment decreases lipopolysaccharide-induced apoptosis of chondrocytes through mediating the levels of apoptosis-related indicators, caspase-3 and caspase-9 (Zhou et al., 2021). Moreover, in a cell-based model of coronary artery disease, pharmacological targeting of Tan IIA in HO-induced H9C2 cells could elevate miR-133a-3p expression, enhance proliferation, and restrain apoptosis (Xu et al., 2020b). Besides, it has been implicated that Tan IIA suppresses neuronal apoptosis of mice with diabetes by reducing ER stress activation (Chen et al., 2018).

Moreover, we examined that Tan IIA could decrease GRP-78, XBP-1, ATF-6, ATF-4, and CHOP protein levels in HG-treated HUVECs, thus alleviating ER stress. GRP-78 is one of the ER chaperone proteins, and induction of GRP-78 in ER is a protective mechanism used by cells to adapt to ER stress (Ravindran et al., 2012). XBP-1 is a cell-nonautonomous regulator of stress resistance and longevity and is activated in response to ER stress (Ong et al., 2018). The age loss of ER protein homeostasis can be reversed by expressing constitutively active forms of XBP-1 and XBP-1s. Neuron-derived XBP-1s are sufficient to rescue stress resistance, extend lifespan, and activate ER in remote non-neuronal cell types through cellular nonautonomous mechanisms (Taylor & Dillin, 2013). ATF-6 loss confers longevity by down-regulation of ER calcium buffer (Burkewitz et al., 2020), and ATF-6 silencing lowers the apoptosis rate and ER stress (Zhang et al., 2021). ATF-4 is induced translationally under anoxic conditions, mediates part of the unfolded protein response following ER stress, and is a critical regulator of cell fate (Koditz et al., 2007). The expression of CHOP is primarily regulated by the transcription level. CHOP is one of the most inducible genes during ER stress (Oyadomari & Mori, 2004). It has been determined that Tan IIA confers a protective potential to mice with diabetic nephropathy, which may be related to suppressed ER stress through down-regulating the levels of GRP-78 and CHOP (Xu et al., 2020a). Notably, He et al. (2020) presented their experimental observations that Tan IIA prevents abnormal up-regulation of GRP-78 and the activation of CHOP pathway to lessen ER stress-induced apoptosis in the brain of mice with Alzheimer’s disease Additionally, a late record has elucidated that for injured HepG2 cells, increase in GRP78, ATF-6, and CHOP levels could be attenuated after treatment with Tan IIA, contributing to decline of excessive ER stress and subsequent cellular apoptosis (Wang et al., 2020). It has been found in diabetic mice that intraperitoneal administration of Tan IIA is feasible for improving ER stress-induced neuronal apoptosis through inhibiting GRP78 and CHOP expressions (Chen et al., 2018).

Subsequently, our analysis found that Tan IIA reversed HG-induced down-regulation of miR-133 and up-regulation of RAC-1 in HUVECs. More importantly, Tan IIA inhibited RAC-1 expression through miR-133. Indeed, Feng et al. (2016) have identified that miR-133 is a downstream actor of Tan IIA in protecting cardiomyocytes from ER stress-induced apoptosis. Interestingly, RAC-1 has been identified as a targeting partner of miR-133a (Lu et al., 2020). A miRNA profile has suggested that miR-133 could prevent myocardial ischemia through promoting angiogenesis and vascular remodeling (Moghiman et al., 2021). A previous research has demonstrated that in the presence of HG, RAC-1 is activated during podocytes undergoing epithelial–mesenchymal transition (Lv et al., 2013). Besides, increase of RAC-1 expression is detectable in vascular endothelial cells suffered from HG (Li et al., 2017) as well as in cardiomyocytes under HG treatment (Guo et al., 2015).

Overall, Tan IIA exerts protective potential to HG-treated HUVECs through improving cell survival and reducing ER stress and ER stress-induced apoptosis. In Tan IIA treatment, alternation of miR-133–RAC-1 expression is tested in HG-treated HUVECs, but the actual performance of this axis for ER stress-induced apoptosis of HG-treated HUVECs is not sufficiently explored, which is the primary limitation of the study. Taken together, our study suggests an interesting compound worthy of being investigated effectively in cardiovascular diseases.

Funding

This work was supported by Application Cultivation Project of Jiangxi Province Science and Technology Department (Grant No.20181BBG78051) and Traditional Chinese Medicine Scientific Research Project of Jiangxi Provincial Health Commission (Grant No.2017A302).

Competing Interests

The authors stated that there were no conflicts of interest to disclose.

Statement of Informed Consent

Written informed consent was obtained from a legally authorized representative(s) for anonymized patient information to be published in this article.

Contribution of Authors

Lele Yang and Xiaofen Wu designed and conducted the study. Xiaoling Song supervised the data collection, and analyzed and interpreted the same. Decheng Pan prepared and reviewed the draft of manuscript for publication. All authors read and approved the final manuscript.

REFERENCES

Burkewitz, K., Feng, G., Dutta, S., Kelley, C.A., Steinbaugh, M., Cram, E.J. and Mair, W.B., 2020. Atf-6 regulates lifespan through ER-mitochondrial calcium homeostasis. Cell Reports 32: 108125. 10.1016/j.celrep.2020.108125

Chan, P., Chen, Y.C., Lin, L.J., Cheng, T.H., Anzai, K., Chen, Y.H., Liu, Z.M., Lin, J.G. and Hong, H.J., 2012. Tanshinone IIA attenuates H(2)O(2)-induced injury in human umbilical vein endothelial cells. American Journal of Chinese Medicine 40: 1307–1319. 10.1142/S0192415X12500966

Chelvanambi, S., Gupta, S.K., Chen, X., Ellis, B.W., Maier, B.F., Colbert, T.M., Kuriakose, J., Zorlutuna, P., Jolicoeur, P., Obukhov, A.G. and Clauss, M., 2019. HIV-Nef protein transfer to endothelial cells requires Rac1 activation and leads to endothelial dysfunction implications for statin treatment in HIV patients. Circulation Research 125: 805–820. 10.1161/CIRCRESAHA.119.315082

Chen, J., Bi, Y., Chen, L., Zhang, Q. and Xu, L., 2018. Tanshinone IIA exerts neuroprotective effects on hippocampus-dependent cognitive impairments in diabetic rats by attenuating ER stress-induced apoptosis. Biomedicine & Pharmacotherapy 104: 530–536. 10.1016/j.biopha.2018.05.040

Cheng, Q., Zhao, Y. and Li, J., 2017. Sodium tanshinone IIA sulfonate suppresses heat stress-induced endothelial cell apoptosis by promoting NO production through upregulating the PI3K/AKT/eNOS pathway. Molecular Medicine Reports 16: 1612–1618. 10.3892/mmr.2017.6760

Deng, H., Yu, B. and Li, Y., 2021. Tanshinone IIA alleviates acute ethanol-induced myocardial apoptosis mainly through inhibiting the expression of PDCD4 and activating the PI3K/Akt pathway. Phytotherapy Research 35: 4309–4323. 10.1002/ptr.7102

Dong, D.L., Chen, C., Huo, R., Wang, N., Li, Z., Tu, Y.J., Hu, J.T., Chu, X., Huang, W. and Yang, B.F., 2010. Reciprocal repression between microRNA-133 and calcineurin regulates cardiac hypertrophy: a novel mechanism for progressive cardiac hypertrophy. Hypertension 55: 946–952. 10.1161/HYPERTENSIONAHA.109.139519

Dong, Y., Fernandes, C., Liu, Y., Wu, Y., Wu, H., Brophy, M.L., Deng, L., Song, K., Wen, A., Wong, S., Yan, D., Towner, R. and Chen, H., 2017. Role of endoplasmic reticulum stress signalling in diabetic endothelial dysfunction and atherosclerosis. Diabetes and Vascular Disease Research 14: 14–23. 10.1177/1479164116666762

Feng, J., Li, S. and Chen, H., 2016. Tanshinone IIA ameliorates apoptosis of cardiomyocytes induced by endoplasmic reticulum stress. Experimental Biology and Medicine (Maywood) 241: 2042–2048. 10.1177/1535370216660634

Feng, J., Liu, L., Yao, F., Zhou, D., He, Y. and Wang, J., 2021. The protective effect of tanshinone IIa on endothelial cells: a generalist among clinical therapeutics. Expert Review of Clinical Pharmacology 14: 239–248. 10.1080/17512433.2021.1878877

Fresta, C.G., Caruso, G., Fidilio, A., Platania, C.B.M., Musso, N., Caraci, F., Drago, F. and Bucolo, C., 2020. Dihydrotanshinone, a natural diterpenoid, preserves blood-retinal barrier integrity via P2X7 receptor. International Journal of Molecular Sciences 21(23): 9305. 10.3390/ijms21239305

Guo, S., Yao, Q., Ke, Z., Chen, H., Wu, J. and Liu, C., 2015. Resveratrol attenuates high glucose-induced oxidative stress and cardiomyocyte apoptosis through AMPK. Molecular and Cellular Endocrinology 412: 85–94. 10.1016/j.mce.2015.05.034

He, L., Liu, Y.Y., Wang, K., Li, C., Zhang, W., Li, Z.Z., Huang, X.Z. and Xiong, Y., 2021. Tanshinone IIA protects human coronary artery endothelial cells from ferroptosis by activating the NRF2 pathway. Biochemical and Biophysical Research Communications 575: 1–7. 10.1016/j.bbrc.2021.08.067

He, Y., Ruganzu, J.B., Lin, C., Ding, B., Zheng, Q., Wu, X., Ma, R., Liu, Q., Wang, Y., Jin, H., Qian, Y., Peng, X., Ji, S., Zhang, L., Yang, W. and Lei, X., 2020. Tanshinone IIA ameliorates cognitive deficits by inhibiting endoplasmic reticulum stress-induced apoptosis in APP/PS1 transgenic mice. Neurochemistry International 133: 104610. 10.1016/j.neuint.2019.104610

Hetz, C., 2012. The unfolded protein response: controlling cell fate decisions under ER stress and beyond. Nature Reviews Molecular Cell Biology 13: 89–102. 10.1038/nrm3270

Hu, H., Tian, M., Ding, C. and Yu, S., 2018. The C/EBP homologous protein (CHOP) transcription factor functions in endoplasmic reticulum stress-induced apoptosis and microbial infection. Frontiers in Immunology 9: 3083. 10.3389/fimmu.2018.03083

Koditz, J., Nesper, J., Wottawa, M., Stiehl, D.P., Camenisch, G., Franke, C., Myllyharju, J., Wenger, R.H. and Katschinski, D.M., 2007. Oxygen-dependent ATF-4 stability is mediated by the PHD3 oxygen sensor. Blood 110: 3610–3617. 10.1182/blood-2007-06-094441

Li, Q., Lin, Y., Wang, S., Zhang, L. and Guo, L., 2017. GLP-1 inhibits high-glucose-induced oxidative injury of vascular endothelial cells. Science Reporter 7: 8008. 10.1038/s41598-017-06712-z

Li, Q., Shen, L., Wang, Z., Jiang, H.P. and Liu, L.X., 2016. Tanshinone IIA protects against myocardial ischemia reperfusion injury by activating the PI3K/Akt/mTOR signaling pathway. Biomedicine & Pharmacotherapy 84: 106–114. 10.1016/j.biopha.2016.09.014

Li, J., Zhu, H., Shen, E., Wan, L., Arnold, J.M. and Peng, T., 2010. Deficiency of rac1 blocks NADPH oxidase activation, inhibits endoplasmic reticulum stress, and reduces myocardial remodeling in a mouse model of type 1 diabetes. Diabetes 59: 2033–2042. 10.2337/db09-1800

Li, Y., Fu, Y., Sun, J., Shen, J., Liu, F., and Ning, B., 2022. Tanshinone IIA alleviates NLRP3 inflammasome-mediated pyroptosis in Mycobacterium tuberculosis-(H37Ra-) infected macrophages by inhibiting endoplasmic reticulum stress. Journal of Ethnopharmacology 282: 114595. 10.1016/j.jep.2021.114595

Lu, W., Lin, J., Zheng, D., Hong, C., Ke, L., Wu, X. and Chen, P., 2020. Overexpression of microRNA-133a inhibits apoptosis and autophagy in a cell model of Parkinson’s disease by downregulating Ras-related C3 botulinum toxin substrate 1 (RAC1). Medical Science Monitor 26: e922032. 10.12659/MSM.922032

Lv, Z., Hu, M., Zhen, J., Lin, J., Wang, Q. and Wang, R., 2013. Rac1/PAK1 signaling promotes epithelial-mesenchymal transition of podocytes in vitro via triggering beta-catenin transcriptional activity under high glucose conditions. International Journal of Biochemistry & Cell Biology 45: 255–264. 10.1016/j.biocel.2012.11.003

Moghiman, T., Barghchi, B., Esmaeili, S.A., Shabestari, M.M., Tabaee, S.S. and Momtazi-Borojeni, A.A., 2021. Therapeutic angiogenesis with exosomal microRNAs: an effectual approach for the treatment of myocardial ischemia. Heart Failure Reviews 26: 205–213. 10.1007/s10741-020-10001-9

Navickas, R., Gal, D., Laucevicius, A., Taparauskaite, A., Zdanyte, M. and Holvoet, P., 2016. Identifying circulating microRNAs as biomarkers of cardiovascular disease: a systematic review. Cardiovascular Research 111: 322–337. 10.1093/cvr/cvw174

Oakes, S.A. and Papa, F.R., 2015. The role of endoplasmic reticulum stress in human pathology. Annual Review of Pathology 10: 173–194. 10.1146/annurev-pathol-012513-104649

Ong, H.K., Soo, B.P.C., Chu, K.L. and Chao, S.H., 2018. XBP-1, a cellular target for the development of novel anti-viral strategies. Current Protein & Peptide Science 19: 145–154. 10.2174/1389203718666170911144812

Oyadomari, S. and Mori, M., 2004. Roles of CHOP/GADD153 in endoplasmic reticulum stress. Cell Death and Differentiation 11: 381–389. 10.1038/sj.cdd.4401373

Payapilly, A. and Malliri, A., 2018. Compartmentalisation of RAC1 signalling. Current Opinion in Cell Biology (COCEBI) 54: 50–56. 10.1016/j.ceb.2018.04.009

Platania, C.B.M., Pittala, V., Pascale, A., Marchesi, N., Anfuso, C.D., Lupo, G., Cristaldi, M., Olivieri, M., Lazzara, F., Di Paola, L., Drago, F. and Bucolo, C., 2020. Novel indole derivatives targeting HuR-mRNA complex to counteract high glucose damage in retinal endothelial cells. Biochemical Pharmacology 175: 113908. 10.1016/j.bcp.2020.113908

Ravindran, S., Gao, Q., Ramachandran, A., Sundivakkam, P., Tiruppathi, C. and George, A., 2012. Expression and distribution of Grp-78/Bip in mineralizing tissues and mesenchymal cells. Histochemistry and Cell Biology 138: 113–125. 10.1007/s00418-012-0952-1

Song, T., Yao, Y., Wang, T., Huang, H. and Xia, H., 2017. Tanshinone IIA ameliorates apoptosis of myocardiocytes by up-regulation of miR-133 and suppression of caspase-9. European Journal of Pharmacology 815: 343–350. 10.1016/j.ejphar.2017.08.041

Soufi-Zomorrod, M., Hajifathali, A., Kouhkan, F., Mehdizadeh, M., Rad, S.M. and Soleimani, M., 2016. MicroRNAs modulating angiogenesis: miR-129-1 and miR-133 act as angio-miR in HUVECs. Tumour Biology 37: 9527–9534. 10.1007/s13277-016-4845-0

Taylor, R.C. and Dillin, A., 2013. XBP-1 is a cell-nonautonomous regulator of stress resistance and longevity. Cell 153: 1435–1447. 10.1016/j.cell.2013.05.042

Vecchione, C., Aretini, A., Marino, G., Bettarini, U., Poulet, R., Maffei, A., Sbroggio, M., Pastore, L., Gentile, M.T., Notte, A., Iorio, L., Hirsch, E., Tarone, G. and Lembo, G., 2006. Selective Rac-1 inhibition protects from diabetes-induced vascular injury. Circulation Research 98: 218–225. 10.1161/01.RES.0000200440.18768.30

Wang, J., Hu, R., Yin, C. and Xiao, Y., 2020. Tanshinone IIA reduces palmitate-induced apoptosis via inhibition of endoplasmic reticulum stress in HepG2 liver cells. Fundamental & Clinical Pharmacology 34: 249–262. 10.1111/fcp.12510

Wang, W., Guan, C., Sun, X., Zhao, Z., Li, J., Fu, X., Qiu, Y., Huang, M., Jin, J. and Huang, Z., 2016. Tanshinone IIA protects against acetaminophen-induced hepatotoxicity via activating the Nrf2 pathway. Phytomedicine 23: 589–596. 10.1016/j.phymed.2016.02.022

Xie, Z., Zhou, Y., Duan, X. and Yang, L., 2019. Inhibitory effect of tanshinone IIA on inverted formin-2 protects HaCaT cells against oxidative injury via regulating mitochondrial stress. Journal of Receptors and Signal Transduction 39: 134–145. 10.1080/10799893.2019.1638402

Xu, S., He, L., Ding, K., Zhang, L., Xu, X., Wang, S. and Qian, X., 2020a. Tanshinone IIA ameliorates streptozotocin-induced diabetic nephropathy, partly by attenuating PERK pathway-induced fibrosis. Drug Design, Development and Therapy 14: 5773–5782. 10.2147/DDDT.S257734

Xu, H., Li, H., Zhu, P., Liu, Y., Zhou, M. and Chen, A., 2020b. Tanshinone IIA ameliorates progression of CAD through regulating cardiac H9c2 cells proliferation and apoptosis by miR-133a-3p/EGFR axis. Drug Design, Development and Therapy 14: 2853–2863. 10.2147/DDDT.S245970

Yasuda, H., Iwata, Y., Nakajima, S., Furuichi, K., Miyake, T., Sakai, N., Kitajima, S., Toyama, T., Shinozaki, Y., Sagara, A., Miyagawa, T., Hara, A., Shimizu, M., Kamikawa, Y., Sato, K., Oshima, M., Yoneda-Nakagawa, S., Kaneko, S. and Wada, T., 2019. Erythropoietin signal protected human umbilical vein endothelial cells from high glucose-induced injury. Nephrology (Carlton) 24: 767–774. 10.1111/nep.13518

Yuan, J.-B., Gu, L., Chen, L., Yin, Y. and Fan, B.-Y., 2021. Annexin A8 regulated by lncRNA-TUG1/miR-140-3p axis promotes bladder cancer progression and metastasis. Molecular Therapy-Oncolytics 22: 36-51. 10.1016/j.omto.2021.04.008

Zhang, L., Wu, Y., Li, Y., Xu, C., Li, X., Zhu, D., Zhang, Y., Xing, S., Wang, H., Zhang, Z. and Shan, H., 2012. Tanshinone IIA improves miR-133 expression through MAPK ERK1/2 pathway in hypoxic cardiac myocytes. Cellular Physiology and Biochemistry 30: 843–852. 10.1159/000341462

Zhang, H., Wu, S., Yang, Y., Su, R., Wen, J., Ke, X. and Chen, W., 2018. Crocin protects human umbilical vein endothelial cells from high glucose-induced injury via inhibiting the endoplasmic reticulum stress response. Current Molecular Medicine 18: 166–177. 10.2174/1566524018666180727094658

Zhang, S., Zhao, X., Hao, J., Zhu, Y., Wang, Y., Wang, L., Guo, S., Yi, H., Liu, Y. and Liu, J., 2021. The role of ATF6 in Cr(VI)-induced apoptosis in DF-1 cells. Journal of Hazardous Materials 410: 124607. 10.1016/j.jhazmat.2020.124607

Zhao, M., Wang, S., Zuo, A., Zhang, J., Wen, W., Jiang, W., Chen, H., Liang, D., Sun, J. and Wang, M., 2021. HIF-1alpha/JMJD1A signaling regulates inflammation and oxidative stress following hyperglycemia and hypoxia-induced vascular cell injury. Cellular & Molecular Biology Letters 26: 40. 10.1186/s11658-021-00283-8

Zhou, B., Li, L.H., Tan, L.M., Luo, W.B., Xiong, H., Lu, X.L., Liu, D., Li, W.Y., Guo, Y.X., Tang, Z. and Zhu, L.G., 2021. Tanshinone IIA ameliorates inflammation response in osteoarthritis via inhibition of miR-155/FOXO3 axis. Pharmacology 106: 20–28. 10.1159/000505493

Zhou, L., Sui, H., Wang, T., Jia, R., Zhang, Z., Fu, J., Feng, Y., Liu, N., Ji, Q., Wang, Y., Zhang, B., Li, Q. and Li, Y., 2020. Tanshinone IIA reduces secretion of proangiogenic factors and inhibits angiogenesis in human colorectal cancer. Oncology Reports 43: 1159–1168. 10.3892/or.2020.7498